常年法律顾问服务

齐家致力于解决企业日常经营中防范法律风险,为企业构建安全保障的经营系统,高效解决企业随时发生的个案需求,而这一切的努力只为——助力企业创造商业价值!

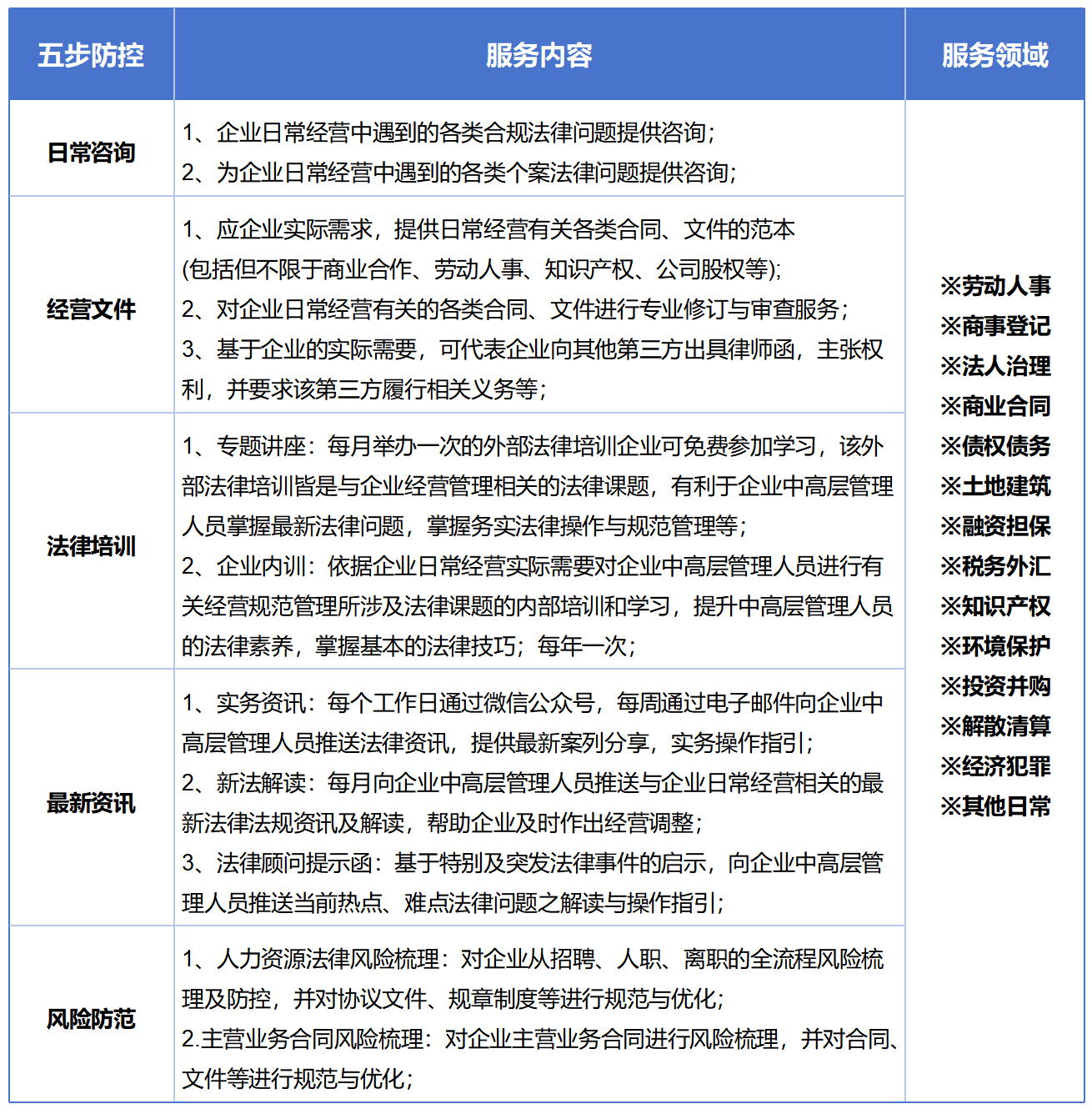
在围绕着这一价值目标的基础之上,齐家不断优化升级,最终形成了系统化、精细化、标准化的日常法律事务解决方案,即「常法六步防控」。

同时,这也是多数企业采用的常年法律顾问服务常用方案,此外,若企业还可以根据自身需求,“量身定制”常年法律顾问服务方案。


演示文稿1_01.png